⚖️ 声明:本文仅为普法性质的通用指引,请重视个案特殊性;个案结果受证据、法官裁量、地域司法实践等多重因素影响,请勿直接套用。
序:写给每一个即将迈入法庭的普通人
在《鹏祥律师:自己打官司1.可行性评估指南》中,你已经知道,什么样的简单案件值得亲自上手,也明白了“法律事实≠客观事实”“程序正义决定胜诉关键”等底层逻辑。
本指承接前文《鹏祥律师:自己打官司1.可行性评估指南》的核心原则,将抽象的法律程序转化为“填空式模板”“标准化话术”“场景化演练”,覆盖从起诉到应诉的全流程关键环节。本文无晦涩的法律术语,直接给出实操方法;期望指导你了解程序、避开陷阱、精准发力。
—— 鹏祥律师
于深圳 · 2026年春
目录
引言
当评估后,决定自己打官司,接下来最关键的问题便是:“每一步具体该怎么做?” 从一份规范的诉状开启诉讼,到一套清晰的证据目录支撑主张;从庭审中精准质证拆解对方攻势,到逻辑严谨的辩论强化观点;从最后陈述的画龙点睛,到完美结束庭审。或者,作为被告时用答辩状精准反击——这一系列操作,鹏祥律师再送你一份可落地的实操指南。
⚠️ 重要提醒:建议先阅读《鹏祥律师:自己打官司1.可行性评估指南》,做好案件是否适合自己独立去打的判断,避免案件不适配而适得其反。
自己打官司1:手把手教你写诉状
相信看完《鹏祥律师:自己打官司1可行性评估指南》后,此刻你很可能正对着一份空白Word文档发愁,心里在想:“我又不是律师,这么专业的文件我能写好吗?”
别担心,鹏祥律师像搭积木一样,用最通俗的语言,一起把这份重要的文件‘拼’出来。 只要你准备好了事实和证据,剩下的,就是跟着我一步步填空。
第一部分: 诉状的本质——给法官的“第一印象”与“行动指南”
在动笔之前,我们必须明白诉状是干什么的:
- 给法官的“说明书”:让法官在5分钟内看懂你是谁、你要告谁、为什么告、以及你想让他怎么判。
- 庭审的“路线图”:整个庭审都将围绕你的“诉讼请求”展开。
- 好的诉状标准是:格式规范、信息准确、请求明确、逻辑清晰。
所以,文采不重要,把事说清最重要。
第二部分: 逐行拆解——“填空式”诉状写作法
现在,请打开你的文档,我们开始填空。我会以最常见的“民间借贷”为例,其他案件类型可以举一反三。
【当事人信息填空块】
标题:民事起诉状
原告:[你的名字],[性别],[民族],[出生年月日],公民身份号码[你的身份证号],住[你的详细住址]。联系电话[你的手机号]。
被告:[对方的名字],[性别],[民族],公民身份号码(尽可能搞到对方的身份证号!这是成功立案的关键),住[对方的详细住址或户籍地址](涉及到有效送达)。联系电话[对方的手机号](涉及到有效送达)。
√ 避坑提示:
被告信息是重中之重! 电话准确和地址必须尽可能详细(精确到门牌号),否则法院无法送达,你的案子就无法开庭。如果不知道对方身份证号,可以去法院立案庭咨询是否可以凭其他信息申请查询。
当事人的所有信息,必须与身份证上的完全一致。
【核心诉求填空块】
诉讼请求:
判令被告[对方名字]立即归还原告借款本金人民币[具体金额,如50,000]元;
判令被告支付上述借款的利息(以[本金金额]为基数,按[年利率LPR或约定利率]计算,自[借款到期日或起诉之日]起至实际清偿之日止);
判令本案的诉讼费用由被告承担。
√ 避坑提示:
必须具体! 像“要求对方还钱”这种话不行,必须明确金额。利息的计算方式和起算点要有法律依据(可简单提示参照LPR,LPR是变动的,自己去网上搜最新的)。
【事实与理由叙述块】
写作公式:时间 + 人物 + 地点 + 事件 + 证据
“原告与被告系[朋友/同事]关系。”
“[XXXX年XX月XX日],被告因[资金周转需要]向原告提出借款请求。”
“[XXXX年XX月XX日],双方签订《借款协议》/出具《借条》一份(证据1),约定借款金额为[具体金额]元,借款期限为[多久],利息为[多少]。”
“同日/此后,原告通过[银行转账/微信支付/现金]方式(证据2:转账记录)将款项交付给被告。”
“借款到期后,经原告多次通过[微信/电话/短信](证据3:催收记录)催要,被告均以各种理由推诿拒不偿还。”
“综上所述,原告认为,被告的行为严重侵犯了原告的合法权益。为维护自身权益,故诉至贵院,请求依法裁判。”
√ 避坑提示:
客观陈述,不要带情绪! “被告言而无信、人品极差”之类的话,其实法官不关心这个。
每句话最好都能对应一份证据! 在叙述事实时,用括号标注出对应的证据编号,这样法官一看就非常清晰。这就是在构建你的“证据体系”。
【结尾填空块】
此致
[你立案的法院全称,如:XX市XX区]人民法院
具状人(签字):[你的手写签名]
[XXXX年XX月XX日]
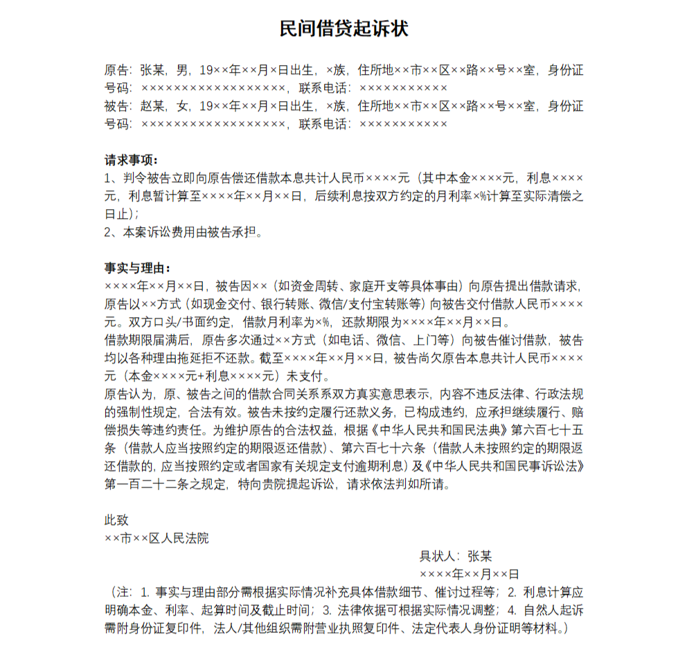
下图为民间借贷起诉状样例:

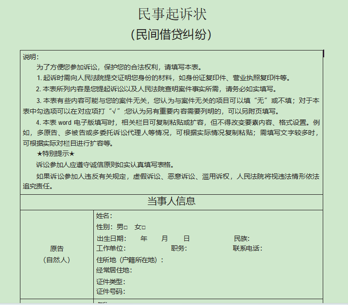
注意:现在全国正在推行要素式起诉状答辩状,主要特点就是通过填空、勾选和陈述方便当事人自行撰写。相当于把传统的起诉状答辩状进行内容拆解分配到要素式起诉状答辩状中。目前,全国各地有的法院还可以收传统的,有的法院只收要素式的,还有的法院有设备能把传统扫描成要素的,还有的法院只收线上的填写的,所以你要根据当地法院要求去提供。同时,要求提供要素式的法院,通常都会提供常见类型案件的模板,你可以到咨询台询问索取。
下图为要素式民间借贷起诉状部分展示:

第三部分: 模板使用指南与风险预警
现在,你已经有了一个完整的骨架。你可以直接基于这个骨架填充你的具体信息。
但是,请务必注意以下极限!自行起草诉状的风险就在这里:
- 案由选择风险:同样是借钱,“民间借贷纠纷”和“不当得利纠纷”的法律规则完全不同。选错案由,可能满盘皆输。
- 法律依据缺失:在事实理由部分,律师会精准引用法律条文(如《民法典》第XX条)来支撑观点。别担心,你不懂然后不写,诉状也可以提交。
- 诉讼策略和主张盲区风险:你是否应该同时申请财产保全?你的诉讼请求是否完整(如律师费、违约金)?这些策略性问题,你可能结合自己所在地实际情况去针对性查询。(比如,深圳的劳动仲裁,劳动者胜诉的话,律师费按《深圳经济特区和谐劳动关系促进条例》的规定,最高5000元由用人单位承担)。
填空模板能帮你解决“格式”和“基础框架”问题,迈出第一步是不是有感觉了。“恭喜你!现在你已经不再是法律文书的‘门外汉’了。这份由你亲手完成的起诉状,是你维护权益的第一步,也是坚实的一步。
提醒:但它无法替代对案件本身的专业判断,也不是民间借贷的万能模板。
如果你按照上述步骤完成了初稿,但心里依然不踏实,特别是对以下几点有疑问:
- 我选的“案由”到底对不对?
- 我的“诉讼请求”有没有漏项?利息算得合法吗?
- 我的“事实陈述”是否遗漏重点?与证据清单紧密对应?
那么,建议最好找法律书籍或讲座钻研了,毕竟法律是个有门槛的专业,不可能一蹴而就。当然,你也可以找一下身边的律师,帮你进行专业的校对。
自己打官司2:手把手教你组织证据
诉状是开启诉讼的“敲门砖”,而证据则是支撑诉求的“硬底气”,一份逻辑清晰、编排有序的证据目录,能让你的诉讼主张更有说服力。
“起诉状是你的‘作战计划书”,而证据目录,就是你呈给法官的“兵力部署图”和“武器装备清单”。一份杂乱无章的证据目录,就像一支指挥混乱的军队,空有兵力却无法形成战斗力。而一份逻辑清晰的证据目录,能让日理万机的法官在几分钟内站在你这边,看清事实的全貌。
接下来,鹏祥律师指导你如何做一名优秀的‘统帅’,把你的证据编排成一支战无不胜的军队。”
第一部分: 认知升级——证据组织的“三重境界”
不要把证据清单简单看作一个目录。在李律师的文章里,它被赋予了更高阶的使命:
- 对法官:是“阅读指南” —— 清晰、有礼,节省法官时间,赢得好感。
- 对对方:是“心理武器” —— 严谨的清单会给对方造成心理压力,打乱其阵脚。
- 对你自己:是“诉讼剧本” —— 清单的顺序就是你庭审陈述的逻辑顺序。
我们的目标:从“罗列”升级到“叙述”。
提醒:自己尝试打官司,通常为简单不复杂案件,所以证据整体安排是简略的,复杂案件是复杂和需要策略的。
第二部分: 逐项拆解——“汉堡包”式证据清单写作法
请打开一个Excel或Word表格,我们需要制作三栏核心内容。我把它叫做“汉堡包”结构:上下两片“面包”是格式,中间的“肉”是灵魂。
【第一片面包:基础信息】
标题:民事诉讼证据目录
注明:案由:[如:民间借贷纠纷];原告:[你的名字];被告:[对方名字]
【中间的肉:核心内容栏】
我们按编号、证据名称、证明目的、页码四栏来制作。
编号填空:
作用:给证据排队,方便庭审时快速查找。规则:一份证据一个号!
技巧:可以按“组证据”来编,比如证据1-5是一组关于借款合意的,证据6-8是一组关于付款事实的。
你的填空:[从1开始,按逻辑顺序编号]
证据名称填空:
作用:准确描述证据是什么。规则:明确、具体、唯一!
避坑:不要写“聊天记录”,要写“原告与被告关于借款及催收的微信聊天记录(2024年1月-3月)”。不要写“合同”,要写“《借款合同》(签订于2023年5月1日)”。
你的填空:[用最精准的语言描述你的每一份证据]
页码填空:
作用:快速定位。将你提交的所有证据材料连续编页。
你的填空:[例如,证据1在第1-2页,就写“P1-2”]
【灵魂所在】证明目的填空:
作用:这是整个清单的灵魂! 告诉法官“我为什么提交这份证据?它想证明什么?”
写作公式:本证据用以证明 + [一个具体的、关键的法律事实]。
错误示范(过于笼统):“证明我们有钱款往来。”(这太模糊了)
正确示范(一剑封喉):
对于借条:“本证据用以证明原、被告之间存在借款10万元的合意,并约定了利息和还款期限。”
对于转账记录:“本证据用以证明原告已于2023年5月1日通过银行转账方式向被告实际交付了借款10万元。”
对于催收聊天记录:“本证据用以证明借款到期后,原告曾向被告进行催收,且被告未否认债务,诉讼时效已中断。”
你的填空:[用上述公式,为每一份证据写下最锋利的“证明目的”]
【第二片面包:结尾格式】
在清单最后,写上:以上证据共计 [你的证据总份数] 份,复印件 [你的证据总页数] 页。
提交人(签字):[你的签名]
日期:[提交日期]
对比图1:极简版证据目录示例

图片2 稍复杂版证据目录样例

第三部分: 实战指南——不同类型案件的“证据地图”
光有方法不够,还得知道具体案件要准备什么。以下是几种常见案件的“证据收集清单”,请对照你的案由,像玩寻宝游戏一样,逐项收集打钩。
- 民间借贷纠纷(你的目标是:证明“借了”+“没还”)
核心证据(借款合意):《借条》、《借款合同》、含借款约定的微信/短信记录。
核心证据(款项交付):银行转账回单、微信/支付宝转账截图(带电子凭证)、取现记录(如大额,需辅助证据)。
辅助证据(催收过程):催收的微信/短信/邮件记录、通话录音(注意合法性)、证人证言(效力较弱)。
当事人信息:双方身份证复印件。
- 劳动报酬/劳务费纠纷(你的目标是:证明“干了活”+“该给多少钱”+“没给”)
证明劳动关系/劳务关系:《劳动合同》、工牌、工资条、社保记录、工作安排的微信/邮件记录。
证明工作量和报酬标准:考勤记录、工作量确认单、约定的工资标准聊天记录或录音。
证明欠薪事实和金额:明确写有欠薪数额的工资条、老板承认欠薪的聊天记录/录音、催要工资的记录。
当事人信息:你的身份证复印件,公司的工商信息(可在“天眼查”等APP查询)。
- 房屋租赁合同纠纷(你的目标是:证明“有合同”+“对方违约”+“我受损”)
基础文件:《房屋租赁合同》。
证明履约:租金、押金支付凭证。
证明违约:
(告房东)房屋质量问题照片/视频、要求维修的沟通记录、因房屋问题无法居住的证据(如酒店发票)。
(告租客)拖欠租金的记录、破坏房屋的照片/视频、提前解约的沟通记录。
证明损失:相关费用的票据、中介费收据等。
提示:不同类别的案件,提交的证据种类有所不同,可在百宝箱中去找!
最后的风险预警:
一份完美的证据清单,是胜诉的基石,但也是最考验诉讼经验的部分。
普通人的极限在于:
- 你能罗列证据,但可能无法预判对方会对哪份证据的‘三性’发起攻击,以及如何反击。
- 你能写出证明目的,但可能不懂得李律师之前提到的‘挖坑埋雷’等高阶诉讼策略。(参见《鹏祥律师:自己打官司1.可行性评估指南》文章中内容)
- 你可能会遗漏一两份看似不重要、实则关键的‘间接证据’。
如果你已经按照上面的方法整理好了证据和清单,但依然对以下问题心里没底:
- 我的证据链完整吗?有没有致命的漏洞?
- 我写的‘证明目的’是否足够有力?
- 对方律师可能会从哪里攻击我?
那么,一次专业的付费咨询,让你身边有经验的律师帮你做一次“战前推演”,或许是你最值得的投资。 这能帮你发现盲区,避免在法庭上因为准备不足而哑口无言。
记住,在法庭上,证据不会说话,但编排证据的方式,决定了法官能听到什么。
自己打官司3:手把手教你如何质证
整理好证据清单,就相当于备齐了“作战武器”,而庭审中的质证环节,则是检验对方“武器成色”、捍卫自身权益的关键一战。“法庭上,最可怕的不是你说得少,而是你说错话。而质证环节,就是说错话风险最高的时刻。
原告拿出一个证据,你该如何回应?一句“无异议”可能意味着你承认了对方的全部指控;一句情绪化的“他胡说!”则可能让法官对你产生负面印象。
质证,不是让你吵架,而是让你用一套标准的法律规则,去检验对方证据的“成色”。鹏祥律师带着你学习它,希望你能冷静地拆解对方的进攻。
第一部分: 质证的“宪法”——“三性”原则
质证的核心,就是围绕证据的“三性”发表意见。你必须像条件反射一样掌握它:
- 真实性:这份证据本身是真实的,还是伪造、变造的?
- 合法性:这份证据是通过合法手段取得的吗?有没有侵犯他人隐私或违反法律?
- 关联性:这份证据和本案要证明的事实有关系吗?
黄金法则:在没想清楚前,宁可先对“三性”全部提出异议,也绝不轻易说“无异议”!
第二部分: 质证实战话术库——“填空式”回应模板
当对方出示证据后,法官会问你:“被告,对这份证据的‘三性’有何异议?” 请你不要慌,参照以下话术库,根据证据情况“填空”回应。
【第一性:真实性——攻击证据的“出身”】
情况一:对方无法提供原件(最常见、最有力的反驳点)
你的话术:“对该证据的真实性不予认可。 根据法律规定,书证、物证应当提供原件。对方无法提供原件,我方无法核对,对该复印件/照片的真实性无法确认,不能作为定案依据。”
潜台词:假的!除非拿出原件,否则我不认。
情况二:证据有篡改、涂抹、PS痕迹
你的话术:“对该证据的真实性不予认可。 该证据第X页第X行处有明显涂改/该图片存在拼接痕迹,我方有合理理由怀疑其真实性。”
潜台词:这是动过手脚的,无效。
情况三:对真实性无法确认(谨慎使用)
你的话术:“对该证据的真实性无法确认,申请法庭核对原件。”
使用场景:当你真的没见过这份证据,无法判断真伪时。切忌说“不清楚”、“不知道”,这可能导致对你不利的推定。
【第二性:合法性——攻击证据的“手段”】
情况:证据是偷拍、偷录、通过胁迫等手段取得
你的话术:“对该证据的合法性不予认可。 该证据系通过偷录/私拆他人信件等严重侵害他人合法权益(或违反法律禁止性规定)的方式取得,属于非法证据,依法应予排除,不能作为定案依据。”
重要提示:单纯的私下录音,未必不合法。但如果在他人私密空间(如卧室、更衣室)安装窃听器,则必然不合法。
【第三性:关联性——攻击证据的“靶心”】
情况:证据与本案无关
你的话术:“对该证据的关联性不予认可。 该证据所要证明的内容与本案争议焦点无关,不能证明对方的待证事实。”
举例:在借款纠纷中,对方拿出你和其他人的纠纷证据,你可以直接质疑关联性。
【组合拳:综合质疑】
话术模板:“对该证据的‘三性’均不予认可。 真实性方面,无原件核对;合法性方面,取证手段违法;关联性方面,与本案无关。”
使用策略:对核心关键证据,如果有多处问题,可以连续攻击。
第三部分: 质证环节的“十大禁忌”与“三大纪律”
(一)十大禁忌(说了就可能输)
- 忌说“无异议”:除非证据对你绝对有利,否则这是“自杀式”行为。
- 忌说“不清楚”、“不知道”:这会被视为放弃质证权利或默认。
- 忌在质证时展开辩论:质证只说“三性”,不说“这证明了什么”。辩论是下一环节的事。
- 忌情绪化攻击对方人品:“你胡说!”“你造假!”这种话毫无意义,且招法官反感。
- 忌与对方争执不休:你只需对法官说,不要和对方吵。法官会制止。
- 忌承认对自己不利的“事实”:比如对方问“你那天是不是见过他?”如果你承认,他可能下一步就编造见面还钱的故事。
- 忌不看原件就发言:一定要申请查看原件,再发表意见。
- 忌笼统表态:不说“我觉得是假的”,要说“对真实性不认可,理由是无原件”。
- 忌遗漏证据:必须对对方的每一份证据都发表意见。
- 忌不记录:用笔记录下对方证据的编号和你的质证意见,避免遗忘。
(二)三大纪律
- 面向法官:你的所有话,都是说给法官听的,而不是向对方赌气开炮的。
- 言简意赅:每份证据的质证意见控制在1-2句话内。
- 沉着冷静:语速放慢,吐字清晰,展现你的镇定和理性,同时要照顾书记员的记录。
第四部分: 实战情景演练
场景: 民间借贷纠纷。原告拿出一张借条的复印件。
错误回应:
法官:“被告,质证。”
你(情绪激动):“这借条是假的!我根本没找他借过这么多钱!他当时骗我签的字!”
问题:情绪化、无的放矢,未围绕“三性”,像在辩论。
专业回应:
法官:“被告,质证。”
你(冷静地):“审判长,对于证据1(借条复印件),对其真实性不予认可。 理由如下:第一,对方未提供原件供法庭核对,我方无法确认其真实性。第二,该复印件上签名的真实性我方也无法确认。完毕。”
优点:紧扣“真实性”攻击,理由充分,逻辑清晰,符合程序。
最后的忠告
“质证,是一场规则明确的‘拆招’游戏。你的目标不是用气势压倒对方,而是用规则向法官证明:对方的证据,不够格成为判决的依据。
普通人的极限在于: 你可能能应对简单的证据,但如果对方律师使用“组证据”、用“陷阱式”提问引导你,或者证据涉及专业鉴定意见,自行应对将非常困难。
如果你担心:
- 对方的一大堆证据,你不知该如何质证?
- 特别害怕对方在质证环节为你设下的语言陷阱?
那么,在开庭前进行一场有针对性的‘质证模拟’,建议你找身边的专业律师扮演对方来拷问你,将是让你在法庭上充满自信的关键一步。
自己打官司案件是简单的,若复杂或感觉不胜任,建议还是聘请专业律师!
记住,在质证环节,有时沉默比“说错”好,重要是“说对”,才是赢家。
自己打官司4:手把手教你如何法庭辩论
质证环节成功拆解了对方的证据进攻后,就需要通过法庭辩论,将自己的诉求、证据与法律依据结合起来,向法官完整论证“为什么胜诉该属于你”。如果质证是“拆解”,那么辩论就是“重建”。质证环节你成功地否定了对方的几份证据,就像在战场上摧毁了敌人的几座堡垒。但现在,你需要向法官(战场上的指挥官)证明:为什么整场战争的胜利应该属于你。
法庭辩论的唯一目标是:让法官在内心认同你的观点。
第一部分: 认知转换——从“叙述者”到“论证者”
许多人最大的错误,是把辩论当成补充说话的机会,反复讲述起诉状里写过的事实。这会让法官极其不耐烦。
请记住这个核心转换:
庭审调查阶段:回答“发生了什么?”(What?)—— 重在陈述事实。
法庭辩论阶段:回答“为什么我的请求应该被支持?”(Why?)—— 重在论证说理。
你的新身份是“论证者”,你需要一个清晰的论证结构。
第二部分: 辩论的“黄金结构”——“金字塔法则”
鹏祥律师建议要用匹配法官工作习惯的辩论方式,所以你最好用“结论先行,层层展开”的金字塔结构。目的是让法官最先听到你的核心观点。
第一层:总起句(抛出你的核心结论)
话术模板:“审判长,针对[第一个争议焦点],我方的核心观点是:[用一句话说出你的结论]。”
示例(借款纠纷):“审判长,针对第一个焦点‘借款事实是否成立’,我方的核心观点是:借款事实清楚,证据确凿。”
第二层:论证层(展开你的逻辑链)
这是核心部分,遵循“法律依据 → 事实证据 → 逻辑推理”的公式。
分点论述话术模板:
“第一,从法律上看,……(引用简单的法律原则)。根据《民法典》第XXX条,民间借贷合同自款项交付时成立。”
“第二,从证据上看,……(捆绑你的证据)。我方提交的《借条》(证据1)证明了双方的借款合意,银行转账记录(证据2)证明了我方已履行出借义务。这两份证据经过质证,真实有效,已形成完整证据链。”
“第三,从逻辑上看,……(进行常识推理)。巨额资金往来若无借贷意图,不符合常理。被告虽否认,但并未提供任何证据证明该笔款项是其他性质(如还款、投资等)。”
第三层:小结句(再次点题)
话术模板:“因此,[重复你的核心观点],对方的抗辩不能成立。”
示例:“因此,借款关系依法成立,对方‘这是投资款’的说法毫无证据支持,不能成立。”
第三部分: 实战技巧——如何应对法官的“争议焦点”
辩论通常围绕法官总结的“争议焦点”展开。你必须死死抓住这些焦点。
技巧:使用“认可-阐述-拉回”法
话术示例:
法官:“双方围绕第一个争议焦点,即10万元是否是借款,发表辩论意见。”
你:“审判长,针对第一个争议焦点。(认可焦点)正如我方刚才论证的……(阐述观点)相反,对方无法解释为何会出具借条。因此,焦点一的结论应有利于我方。(拉回结论)”
好处:这表明你紧跟法官思路,专业且配合。
第四部分: 辩论的“陷阱”识别与反制策略
辩论是心理战,对方可能会给你设下陷阱。
陷阱一:情绪干扰
场景:对方用言语刺激你:“你这就是在撒谎!你当时明明说……”
应对:绝不接招! 保持冷静,面向法官:“对方代理人的情绪性发言与案件事实无关。我方坚持基于证据发表意见。”
陷阱二:偷换概念
场景:对方将辩论引向无关细节:“我们先不说10万块,先说去年那笔5000块是怎么回事?”
应对:立即拉回正题! “审判长,对方提及的5000元与本案争议焦点无关。我方认为应聚焦于本案的10万元借款事实。”
陷阱三:虚构事实
场景:对方在辩论中突然提出一个未经证据证明的“新事实”。
应对:立即反对! “审判长,对方正在陈述的事实未经庭审调查和举证质证,不能作为辩论的基础,我方不予认可。”
第五部分: 禁忌与加分项
❌ 禁忌风险(自毁长城)
重复事实:禁止用“我再强调一下那天的情况……”开头,遇到法官不耐烦打断是正常,千万别慌。
攻击对方人品:使用人身攻击词语,法官会提醒法庭纪律。(但“计中计”例外)
超时冗长:法官示意停止时,建议立刻停止。
指责法官:永远不要表现出对法官的不满。(但“计中计”例外)
✅ 加分项(赢得青睐)
言简意赅:逻辑清晰,语言精炼。
尊重法庭:使用“审判长”、“我方”、“对方”等规范用语。
沉着稳重:语速平和,展现自信。
最后的战略提醒
“法庭辩论,是把你所有的准备——诉状、证据、质证成果——编织成最终说服法槌落下的那根线。
普通人的极限在于: 你可能有一套逻辑,但难以预判对方律师的辩论策略,也无法在高压下快速组织最精准的法律语言进行反击。当法官突然打断你,或对方抛出你意想不到的观点时,容易阵脚大乱。
如果你担心:
- 我的辩论逻辑是否真的无懈可击?
- 如果对方律师这样反驳,我该怎么接?
- 如何能让我的陈述在法官听过的无数陈词中脱颖而出?
那么,你要有意进行高压拷问训练,帮你打磨辩论要点,更要训练即时反应能力。这能确保你在真实的法庭上,突发问题或事件不会呆若木鸡,甚至语无伦次。
自己打官司案件是简单的,若复杂或感觉不胜任,建议还是聘请身边的专业律师!
记住,最好的辩论,是让法官觉得:判决你胜诉是最顺理成章的结论。
自己打官司5:手把手教你最后陈述
法庭辩论结束后,案件的审理已近尾声,而最后陈述则是你在法官作出判决前,最后一次完整表达立场、强化法官内心确信的关键机会。经过紧张激烈的举证、质证和辩论,当法官说”现在由双方作最后陈述”时,你可能会长舒一口气,觉得大局已定,只想快点说一句‘支持我方诉请’就结束。
请务必谨慎有这个念头!
最后陈述是你在法官做出判决前,最后一次、也是唯一一次不受打断地、完整表达立场的机会。它是你整个诉讼观点的“最终凝结”,是影响法官自由心证的最后一击。”(可以跳转看一下《庭审中最后陈述用到的心理学效应》)
第一部分: 最后陈述的本质——不是“补充”,而是“升华”
你必须彻底理解最后陈述的定位:
它不是第二次辩论,不能提出新观点、新证据。
它不是事实陈述阶段,不能重复案情。
它是对庭审成果的总结与升华,是情感与法理的巧妙结合。
你的目标: 如果有机会,那么一定用“精心设计”的语言,强化法官在庭审中已经形成的对你有利的内心确信,或化解其最后的疑虑。
第二部分: 最后陈述的“三要”与“三不要”原则
通常案件审理到这个阶段,此时法官已经心中有数了,大家普遍都遵守以下原则:
✅ “三要”原则
要“简短精悍”:理想长度是3-5句话,不超过30秒。法官此时已对案件有判断,冗长等于浪费他的时间。
要“结论先行”:第一句话就必须亮明你的最终立场。
要“策略洞察”:根据庭审局势,如果有机会,就要用上提前的陈述策略(具体适用场景见下文策略二,或尝试用在策略三)。
❌ “三不要”原则
不要引入新事实/新证据:这是常见的错误!一旦提出,对方有权要求重新质证,你会极为被动,并招致法官反感。
不要重复辩论观点:忌用“我再强调一下……”。法官刚听完辩论,不需要你重复。
不要节外生枝:除非有绝对把握,不要试图在最后时刻开辟新“战场”。这可能会暴露新的漏洞。
第三部分: 三种实战策略——根据庭审局势做选择
你的陈述内容,完全取决于刚才的庭审情况。请对号入座:
策略一:【优势局】—— “简要总结”式(最常用、最安全)
适用场景:你方证据充分,庭审过程顺利,对方未能动摇你核心观点。
核心目标:沉稳收官,巩固胜势。
话术模板:
“审判长,我方的诉讼请求清楚,事实依据充分,法律依据明确。恳请法庭依法支持我方的全部诉讼请求。”
(如果对方有明显不当行为可加一句)“本案事实清楚,证据确凿,对方在庭审中的陈述有多处与证据不符。相信法庭会依法作出公正裁决。”
策略二:【均势/焦点局】—— “画龙点睛”式(技术含量最高)
适用场景:案件有1-2个核心争议焦点,双方势均力敌。
核心目标:用一句话,直击案件最核心的道德或法律痛点,引发法官深度共鸣。
话术模板:家暴案件
“审判长,我始终坚持一个信心:法律给予的公正是我活下去最后的希望(根据案情选一个词)。证据已经清晰表明[用一句话概括最有利的证据链]。我坚信,法律最终会保护弱者,也是让我和孩子活下去最大的希望!
策略三:【劣势局】—— “核心攻坚”式(补救策略)
适用场景:庭审中对某个关键点发挥失常,或有一个绝对核心的利己观点未被充分阐述。
核心目标:做最后的补救,本质上也是赌一把。
话术模板:
“审判长,我坚持答辩意见。最后只想强调一点:关于[某个核心争议点],无论对方如何辩解,[用一句话指出最无法撼动的事实]。这一点是本案的根基,恳请法庭予以重点关注。完毕。”
此策略不见得会奏效!很容易因表达不当变成“重复辩论”而被法官打断。
第四部分: 经典错误范例与修正
错误范例(话痨式):
“审判长,我再说最后一句。刚才对方说那个钱是投资,这完全是瞎说!那天他明明跟我说的是借钱,当时还有老王在场可以作证,而且他之前就经常骗人……”
错误分析:引入新证人(老王)、进行人身攻击(经常骗人)、重复辩论内容。
专业范例(简单概括):
“审判长,庭审已清楚表明,借贷关系成立且我方已履行义务。对方的所有抗辩均无证据支持。恳请法庭支持我方诉请,维护合法的债权债务关系。完毕。”
优点:简短、有力、紧扣核心,符合所有原则。
最后的忠告
最后陈述,它的力量不在于你说了多少,而在于你说的那句是不是压垮骆驼的最后一根稻草,或是照亮法官决策的最后一束光。
最后陈述真正的核武器效果,不是你畏畏缩缩把最后陈述讲出来,而是你能声色并茂的“真实”表演出来!
普通人的极限在于:你很难在高度紧张的庭审结束后,你的节奏已经乱了,甚至巴不得赶快结束;或者你想着能做好策略性的陈述,但是你的语言表达和身体动作、情绪渲染都是脱节的,所以很可能是不合时宜的“补充”。
记住,完美收官,始于策略的准备和不断的演练练习,为的就是那一刻闪亮表现!
自己打官司6:手把手教你写答辩状
前面我们聚焦了原告方的诉讼准备与庭审操作,而作为被告,收到法院传票后,一份精准有力的答辩状,是你展开“防守反击”的第一步。答辩状是被告的“防守方案”和“反击宣言”,其写作逻辑与起诉状截然不同。要确保你的‘防守反击’打在要害上,而不是打在空气里。鹏祥律师带你来把这份“防守反击方案”写得清清楚楚。”
“刚刚收到法院传票,你的第一反应可能是慌张、气愤或无助。‘我成了被告?是不是意味着我理亏了?’
鹏祥律师提醒:请立刻打消这个念头!
成为被告只是诉讼程序的一个角色,不代表法律已经判定你有错。答辩状,就是你向法庭陈述真相、反驳对方不实指控的第一次,也是最重要的一次机会。它不仅是‘盾牌’,也可以是‘矛’。
注意:建议先看《鹏祥律师:自己打官司1.可行性评估指南》,要知道什么样的官司可以自己搞定,否则有极大败诉风险!
第一部分: 答辩状的核心思维——靶心思维
写答辩状,最忌“自说自话”,沉浸在诉苦和情绪中。
你必须建立 “靶心思维”:原告的《起诉状》就是你的靶子。你的每一句话,都应瞄准起诉状中的“事实”和“诉讼请求”进行回应。
你的目标:让法官相信,原告起诉状里所描述的事实(法律事实)不完全真实,或其诉讼请求没有法律和事实依据。
你的角色:一名冷静、客观的“纠错师”和“事实澄清者”。
第二部分: 逐部分拆解——“见招拆招”式答辩状写作法
答辩状的结构与起诉状类似,但核心内容完全不同。我们继续使用“填空”法。
【基础信息填空块】
标题:民事答辩状
答辩人:[你的名字/公司名],[身份信息同起诉状要求]。
被答辩人:[原告的名字/公司名]。
答辩事由:因被答辩人诉我[案由,如“民间借贷纠纷”]一案,现依法提出答辩如下:
【核心战场:答辩意见与事实理由】
这是答辩状的灵魂,需分段、有逻辑地回应。请遵循以下三步公式:
第一步: 总体定性——第一段就要亮明立场
写作模板:“答辩人认为,被答辩人的起诉状歪曲事实/混淆法律关系/于法无据,其诉讼请求不能成立,依法应予以驳回。事实与理由如下:”
你的填空:[用一句话总结你对原告起诉状的整体评价。]
第二步: 分点反驳——逐条攻击起诉状的“事实与理由”部分
写作公式:“针对起诉状中称‘……’(引用原告原话或概括其观点),答辩人认为与事实不符。/ 答辩人对此不予认可。 事实是……(陈述你的版本)。对此,有[你的证据X]可以证明。”**
举例说明(借款纠纷):
原告起诉状称:“被告于2023年1月向我借款10万元至今未还。”
你的答辩状应写:
“针对起诉状中称‘被告借款10万元未还’,答辩人对此不予认可。
事实是,该笔10万元款项是原告支付给我的项目投资款,而非借款。双方曾通过微信明确约定共同经营XX项目,盈亏共担(证据1:微信聊天记录)。因此,不存在‘还款’义务。”
你的填空:[针对起诉状的每一个指控点,使用上述公式进行回应。一条一条地驳斥。]
第三步: 法律论证——针对“诉讼请求”进行斩首
写作公式:“综上所述,被答辩人的第X项诉讼请求‘请求判令被告归还10万元借款’,因基础法律关系错误/缺乏事实依据,依法不能成立,恳请法庭依法驳回。”
你的填空:[针对原告的每一项诉讼请求,给出它不能成立的法律或事实理由。]
【结尾填空块】
总结:“综上所述,被答辩人的诉讼请求均无事实与法律依据,请求贵院依法驳回其全部诉讼请求,以维护答辩人的合法权益。”
此致
[审理此案的法院全称]人民法院
答辩人(签字):[你的手写签名]
[XXXX年XX月XX日]
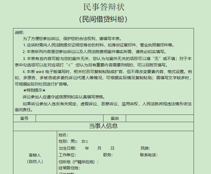
图片:答辩状示例

注意:现在全国正在推行要素式起诉状答辩状,主要特点就是通过填空、勾选和陈述方便当事人自行撰写。相当于把传统的起诉状答辩状进行内容拆解分配到要素式起诉状答辩状中。目前,全国各地有的法院还可以收传统的,有的法院只收要素式的,还有的法院有设备能把传统扫描成要素的,还有的法院只收线上的填写的,所以你要根据当地法院要求去提供。同时,要求提供要素式的法院,通常都会提供常见类型案件的模板,你可以到咨询台询问索取。
图片:要素式民间借贷答辩状部分截图

第三部分: 答辩状的“灵魂”:三大核心技巧与致命禁忌
✅ 核心技巧:
- 承认该承认的,否认该否认的:如果对方说的某一点是事实(比如确实收到了10万元),大胆承认。这反而会增强你其他反驳观点的可信度。切忌全盘否认。
- 事实胜于雄辩:每一个反驳观点,都要尽量有证据支撑。陈述你的“事实”,都是有括号注明“对此有证据X支撑的”。
- 提出关键抗辩:如果有时效、管辖权等问题,一定要在答辩状中明确提出。例如:“答辩人认为,本案已超过法定诉讼时效。”
❌ 致命禁忌:
- 忌情绪宣泄:删除所有“胡说八道”、“恶意敲诈”、“人品极差”等情绪化词语。你是在跟法官讲道理,不是跟原告吵架。
- 忌回避问题:对原告的核心指控必须回应。如果选择沉默,法官可能倾向于采信原告的说法。
- 忌内容冗长:紧扣争议焦点,语言精炼。基层法官十有八九会打断的。
第四部分: 实战案例对比——感受“无效答辩”与“有效答辩”
场景: 原告起诉要求支付货款5万元。
无效答辩(情绪化、无逻辑):
“原告纯属诬告!我们合作这么多年,他一直不诚信,上次的货就有问题。这5万块钱是他该给我的赔偿,现在反而恶人先告状!请求法院公正判决。”
问题:全是情绪,没有反驳具体指控,也未提出任何证据和法律观点。
有效答辩(靶心思维、有据可依):
“答辩人认为原告的诉讼请求不能成立。事实是:1. 双方约定该笔货款需待货物验收合格后支付。但原告提供的货物存在严重质量问题(见证据1:质检报告),故付款条件未成就。2. 因货物质量问题给答辩人造成损失3万元,我方已依法提起反诉(见证据2:损失明细)。综上,请求驳回原告诉请。”
优点:直接回应、逻辑清晰、有证据支撑、并提出法律上的抗辩理由(付款条件未成就)。
最后的战略提醒
“一份优秀的答辩状,能为你赢得庭审的主动权。但请记住,它必须与你的证据清单和庭审发言形成合力。
自行起草的极限在于: 你可能无法精准识别原告起诉状中的全部法律漏洞,也难以预判法官会关注哪些争议焦点,更难以应付对方律师挖的坑、埋的雷。
如果你在面对起诉状时,感到以下困惑:
- 对方的指控背后,隐藏着什么样的法律陷阱?
- 我的哪个反驳点最有力?哪个点可以放弃?
- 我是否应该提起反诉?
那么,最好让当地的律师指导你一下案件,最好进行一次‘模拟攻防’,将是成本最低、效果最显著的投资。
记住,最好的防守,就是一次用心准备的精准反击。
总结:以规则为器,以准备为盾,稳稳守护合法权益
当你读完这份实操全流程指南,想必已经对“自己打官司”从“要不要打”的判断,走向了“该怎么打”的笃定——这正是对《鹏祥律师:自己打官司1.可行性评估指南》核心宗旨的延续与落地。
前文帮你筛选出可以亲自上手的简单案件,这份指南则帮你把“能赢的案件”稳稳拿到手。无论是原告方的主动维权,还是被告方的防守反击,核心逻辑从未改变:以证据为核心,以程序为准则,以细节为关键。
法律的公平,从来都属于那些认真对待权利、懂得用规则武装自己的人。
愿你带着前文的认知底气和这份指南的实操方法,在维权路上既有直面纷争的勇气,更有掌控全局的从容,最终让合法权益得到应有的守护!
最后建议:
- 如果你先看到本文,务必要阅读这篇长文《鹏祥律师:自己打官司1.可行性评估指南》,要正确判断什么样的官司适合自己打!
- 需要常见案件类型的证据指南,可联系网站托管加微信免费获取!
鹏祥律师始终相信:
法律的意义,不在于让普通人变成律师,而在于让每一个认真对待权利的人不被辜负。
愿你在法律的河流中,既能看清方向,也能稳住船舵。
维权之路,鹏祥助你前行。
—— 鹏祥律师
2026年春 · 深圳
附录:本文涉及的主要法律依据
- 《最高人民法院关于适用《中华人民共和国民事诉讼法》的解释(2022修正)》第90–124条(证据)
- 《中华人民共和国民事诉讼法(2021修正)》第66条-第84条(证据)
- 《深圳经济特区和谐劳动关系促进条例》第58条(用人单位承担律师费)
- 《劳社部发[2005]12号文》(认定劳动关系)
- 《中华人民共和国民法典》第667条-第680条(借款合同)
- 《中华人民共和国民法典》第703条-第734条(租赁合同)
“如果这篇文章对您有帮助,为您带来了启发或避免了潜在的风险,欢迎您通过打赏支持本站的网站托管员。 希望每一份打赏成为互动的鼓励与维护网站运行的动力!
”


